为全面提升人工智能技术在金融领域应用和管理水平,推动金融与科技深度融合协调发展,中国人民银行制定了《人工智能算法金融应用评价规范》(以下简称《规范》),于近日正式印发。
《规范》针对当前人工智能技术应用存在的算法黑箱、算法同质化、模型缺陷等潜在风险问题,建立了人工智能金融应用算法评价框架,从安全性、可解释性、精准性和性能等方面系统化地提出基本要求、评价方法和判定准则,为金融机构加强智能算法应用风险管理提供指引。
《规范》的发布有助于引导金融机构充分发挥人工智能“头雁效应”,加快金融数字化转型步伐,持续推动金融服务更为贴心、更加智慧、更有温度,打造数字经济时代金融创新发展新引擎,助力健全具有高度适应性、竞争力、普惠性的现代金融体系。
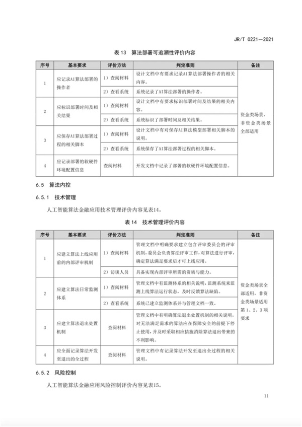
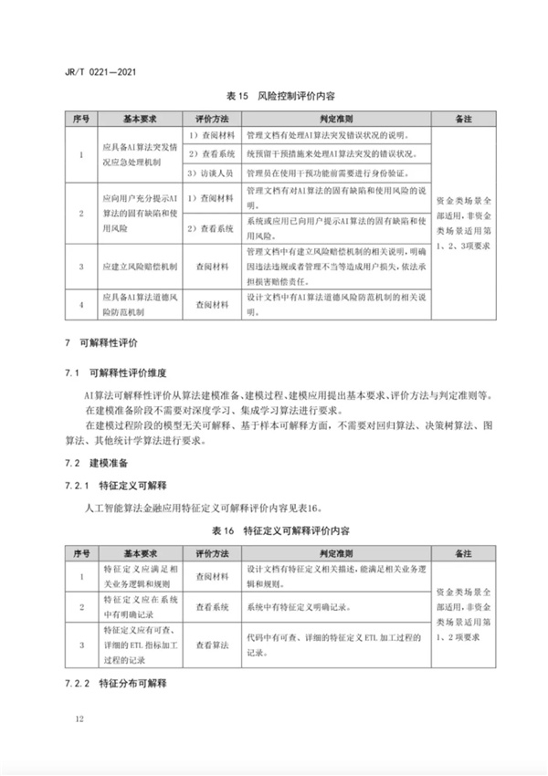
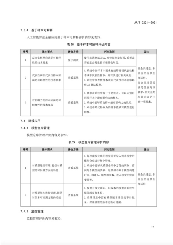
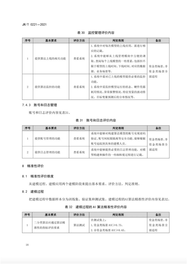
具体内容如下

























