大数据
“大数据”一词在“十四五”规划的征求意见稿中出现了14次,而“数据”一词则出现了六十余次。可以看出,作为国民经济和社会发展的重要风向标,“十四五”规划对于大数据的发展仍然作出了重要部署。相对于五年前的“十三五”规划中专门用一章“实施国家大数据战略”集中描述大数据发展,“十四五”规划中对于大数据发展的着墨已经融入到了各篇章之中。这在一定程度上表明,大数据已经不再是一个新兴的技术产业,而是正在成为融入经济社会发展各领域的要素、资源、动力、观念。并且,大数据带动的新一代信息技术总体从“前沿技术”正在变为“重要应用”,发挥的价值愈益明显。
“第三篇 加快发展现代产业体系 巩固壮大实体经济根基”一篇中,虽未直接点出“大数据”,但所涉及的内容均与大数据息息相关。大数据产业正是现代产业体系中重要的一环,而“促进先进制造业和现代服务业深度融合”的关键也是发挥数据的作用。
“第八章 深入实施制造强国战略”从产业基础和产业链的角度对包括大数据产业在内的诸多产业提出了“推进产业基础高级化、产业链现代化”的要求,这也是“十四五”时期我国大数据产业发展的重要指导思想。可以说,如果五年前我们更多的还是从新兴产业的角度看待大数据产业,那么“十四五”时期大数据产业的发展已经从产业基础、产业链、产业生态等方面成为了现代信息技术服务业中的重要组成部分。
“第十章 促进服务业繁荣发展”中提到了推动包括“信息数据”等服务业的创新发展,这也是大数据产业发展的全新侧重点,即作为服务供给的新业态和新模式。我们可以明显感受到,大数据技术的提供形态已经从五年前的“产品为主”演化为“服务为主”,提供多种底层技术协同并且在开发运营等各环节提供便捷服务的解决方案正在日益成为大数据供给侧的主流选择。
“第十一章 建设现代化基础设施体系”则关注到了新型基础设施的建设,与大数据产业息息相关。作为信息基础设施上承载的主要资源,数据是新型基础设施的“血液”。网络、物联网、数据中心是大数据发展的重要基础设施,超算中心、工业互联网、车联网的发展建设也离不开对于数据的分析和处理。“加快构建国家一体化大数据中心体系”则呼应了有关部门不久前出台的“关于加快构建全国一体化大数据中心协同创新体系的指导意见”,对于深化政企协同、行业协同、区域协同,全面支撑各行业数字化升级和产业数字化转型具有重要意义。
“第四篇 形成强大国内市场 构建新发展格局”依然与大数据可以发挥的作用关系明显。一方面,数据广泛连接各种主体,可以引领和带动各要素在生产、流通、分配等环节的充分循环、高效配置和深度利用,是构建国内大循环的主要着力点。另一方面,数据也为全球产业链供应链有效协同、贸易自由往来提供了坚实支撑,大数据相关产品和服务贸易成为扩大对外开放的重要领域,为国际国内双循环互促共进提供了有效途径。
“第五篇 加快数字化发展 建设数字中国”则是规划中关于大数据发展描绘最深刻的一篇。全篇提到,要迎接数字时代,激活数据要素潜能,推进网络强国建设,加快建设数字经济、数字社会、数字政府,以数字化转型整体驱动生产方式、生活方式和治理方式变革。全篇共分为四章。
“第十五章 打造数字经济新优势”从数据资源、技术、产业出发,层层递进,扣合数字经济发展主线。“第一节 加强关键数字技术创新应用”从加强大数据技术的外延——数字技术供给的角度出发,既包括基础理论,又蕴含核心技术,同时强调关键技术和前沿技术,并对开源社区构建提了要求。
“第二节 加快推动数字产业化”是大数据发展的核心,提出培育壮大包括大数据在内的新兴数字产业,鼓励企业开放搜索、电商、社交等数据,发展第三方大数据服务产业等。直指当前大数据发展面临的突出障碍(数据开放不足、服务能力不足等),并对促进共享经济、平台经济健康发展等提出了要求。
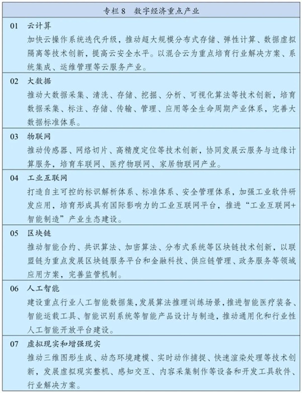
“第三节 推进产业数字化转型”重点规划大数据的应用。其中“大数据”的专栏内容丰富,包含“推动大数据采集、清洗、存储、挖掘、分析、可视化算法等技术创新,培育数据采集、标注、存储、传输、管理、应用等全生命周期产业体系,完善大数据标准体系”等内容,是对大数据发展的集中论述。
“第十六章 加快数字社会建设步伐”提出“适应数字技术全面融入社会交往和日常生活新趋势,促进公共服务和社会运行方式创新,构筑全民畅享的数字生活”。这是从大数据在民生服务方面的应用出发,构建了大数据应用的美好图景。
“第十七章 提高数字政府建设水平”聚焦政务数据治理和应用,再次对“加强公共数据开放共享”进行强调,并从“推动政务信息化共建共用”的角度给出了解决方案。“提高数字化政务服务效能”一节则提到“加快构建数字技术辅助政府决策机制”,这是大数据在推进政府治理能力和治理水平提升方面的重要作用。
“第十八章 营造良好数字生态”则关注到了数据要素市场规则和政策环境。这是大数据发展在新时代面临的关键问题,规划也给出了“放管并重,发展与规范管理相统一”的总原则。在“第一节 建立健全数据要素市场规则”里,规划从“统筹数据开发利用、隐私保护和公共安全”、“建立健全数据产权交易和行业自律机制”、“加强涉及国家利益、商业秘密、个人隐私的数据保护”、“完善适用于大数据环境下的数据分类分级保护制度”、“加强数据安全评估”五个层面出发,涉及数据数据资源产权、交易流通、跨境传输和安全保护等方方面面,提到了立法、制度、标准、自律、分类分级、评估等具体措施。这些都是当前数据治理与资产管理领域极其重要的命题。
“第二节 营造规范有序的政策环境”论述构建与数字经济发展相适应的政策法规体系。一方面清理不合理的行政许可,另一方面依法依规加强互联网平台经济监管、打击垄断和不正当竞争行为,是“坚持放管并重”的具体体现。
“第三节 加强网络安全保护”、“ 第四节 推动构建网络空间命运共同体”则对加强大数据安全保障和国际合作提出了明确要求。
另外,本章的专栏“数字化应用场景”列举了交通、能源、制造、农业及水利、教育、医疗、文旅等诸多大数据的行业应用模式和业态。
在“第六篇 全面深化改革 构建高水平社会主义市场经济体制”的“第二十章 建设高标准市场体系”里,再次提到“推进要素市场化配置改革”,并明确“发展技术和数据要素市场”、“健全要素市场运行机制,完善交易规则和服务体系”。
此外,在其他篇章的“强化国家战略科技力量”、“提升企业技术创新能力”、“提升政府经济治理能力”、“建设更高水平开放型经济新体制”、“全面提高公共安全保障能力”、“维护社会稳定和安全”等章节中,也提到了数据可以发挥的作用。这些都是大数据发展对经济社会各方面起到的推动作用。
综上所述,站在中华民族伟大复兴的战略全局和世界百年未有之大变局这“两个大局”的高度,推进大数据发展,持续做大做强大数据产业,培育壮大数字经济,关系到“十四五”时期经济社会发展全局。“十四五”规划为今后五年大数据的发展进行了总体部署,这也将成为今后各部门各地方大数据专项规划的重要依据。我们相信,“十四五”期间我国的大数据发展将立足新发展阶段、贯彻新发展理念,充分发挥资源和市场优势,释放数据要素价值,提升产业链现代化水平,培育发展数字经济新动能,从而为构建现代化经济体系和新发展格局提供强大支撑。
区块链
“区块链”一词在“十四五”规划纲要——“加快数字发展 建设数字中国”篇章中,被列为“十四五”七大数字经济重点产业之一,迎来创新发展新机遇。
一个定位:新兴数字产业
“十四五”规划纲要将区块链定位为新兴数字产业,具体表述为:“培育壮大人工智能、大数据、区块链、云计算、网络安全等新兴数字产业……”。.
过去几年,我国区块链产业应用紧密围绕服务实体经济,促进数据共享、优化业务流程、降低运营成本、提升协同效率,以应用需求为牵引,不断探索深化区块链各项应用,持续挖掘区块链在数字经济发展,国家治理现代化方面独特价值,并在部分领域逐步实现商用,呈现出与各行各业融合发展的良好态势。区块链的价值将是一个长期逐步释放的过程,各行各业对区块链的认知还将经历了解、接受、熟悉、直到灵活使用的过程,因此“十四五”期间区块链行业拥有广阔的发展前景。
此外,我国在“十四五”期间将着力打造数字时代技术产业优势,以数字化转型整体驱动生产方式、生活方式和治理方式变革。区块链作为促进数据可信共享、提升业务协同效率、赋能产业价值流通的利器,必将在建设数字经济、数字社会、数字政府等方面发挥独特作用,进一步成为数字时代的信任基座,未来发展空间巨大。
三个重点:技术创新、行业应用、监管体系
关于区块链具体发展目标与方向,“十四五”规划纲要做出明确部署,主要包括三个方面。首先还是要继续夯实技术基础,“推动智能合约、共识算法、加密算法、分布式系统等区块链技术创新;其次是强调要以联盟链为重点,发展区块链服务平台和金融科技、供应链管理、政务服务等领域应用方案。同时,还要完善区块链的监管机制,为产业健康有序发展保驾护航。
技术创新方面,我国区块链技术领域与国际先进水平差距不大,但原始创新能力不足。以智能合约、共识算法、加密算法、分布式系统等为代表的区块链核心技术正是未来重点突破方向,“十四五”规划纲要进一步明确了以技术创新促行业升级的发展思路。
行业应用方面,联盟链已成为我国区块链技术和应用的绝对主力,相关服务平台已初具规模,“十四五”期间相关平台将提升易用性和场景适用性,为各行各业“上链”提供支撑。此外,金融科技、供应链管理、政务服务等领域应用模式初步形成,“十四五”期间区块链将在以上领域打造“拳头产品”,深度发挥区块链促进数据共享、提升业务协同能力的核心价值。
监管体系方面,区块链催生新业务新业态,对经济社会产生影响引发新问题,针对区块链技术应用的监管体系亟待建立。“十四五”规划纲要将完善区块链监管机制提上日程,促进各参与方重视监管问题,确保我国区块链技术与应用合规有序发展。

人工智能AI
在“十四五”规划纲要全文共十九篇六十五章,其中,“智能”、“智慧”相关表述达到57处,这表明在当前我国经济从高速增长向高质量发展的重要阶段中,以人工智能为代表的新一代信息技术,将成为我国"十四五"期间推动经济高质量发展、建设创新型国家,实现新型工业化、信息化、城镇化和农业现代化的重要技术保障和核心驱动力之一。
近年来,人工智能在经济发展、社会进步、国际政治经济格局等方面已经产生重大而深远的影响。纲要对"十四五"及未来十余年我国人工智能的发展目标、核心技术突破、智能化转型与应用,以及保障措施等多个方面都作出了部署。
总体目标方面,纲要提出了“质量效益明显提升”、“产业基础高级化、产业链现代化水平明显提高”等经济社会发展目标。实现该目标,智能化既是手段,也是结果。人工智能作为新一轮科技革命和产业变革的重要驱动力量, 其目标的实现必将推动产业高质量、现代化、智能化水平提升。同时,2035年“关键核心技术实现重大突破,进入创新型国家前列”相关要求,也为我国人工智能前沿理论、核心软硬件等关键短板领域指明了未来十余年的发展方向和目标。
围绕总体目标,纲要在三个方面布局人工智能发展。
重点一:突破核心技术
人工智能相关技术逐步成为 “事关国家安全和发展全局的基础核心领域”。为进一步推动解决我国人工智能核心技术中的不足和短板,纲要提出“十四五”期间将通过一批具有前瞻性、战略性的国家重大科技项目,带动产业界逐步突破前沿基础理论和算法,研发专用芯片,构建深度学习框架等开源算法平台,并在学习推理决策、图像图形、语音视频、自然语言识别处理等领域创新与迭代应用。
重点二:打造数字经济新优势
发展人工智能应以产业的融合应用与产业数字化转型为核心目标,进而逐渐形成数据驱动、人机协同、跨界融合、共创分享的智能经济形态。纲要提出要以数字化转型整体驱动生产方式、生活方式和治理方式变革,充分发挥我国数据、应用场景的优势,实施“上云用数赋智” 行动,促进数字技术与实体经济深度融合。通过建设重点行业人工智能数据集,发展算法推理训练场景,推进智能医疗装备、智能运载工具、智能识别系统等智能产品制造,推动通用化和行业性人工智能开发平台建设,在智能交通、智慧能源、智能制造、智慧农业及水利、智慧教育、智慧医疗、智慧文旅、智慧社区、智慧家居、智慧政务等领域形成一系列数字化、智能化应用场景。
重点三:营造良好数字生态
针对当前学术界和产业界关心的伦理与法律风险、AI技术滥用、算法杀熟等人工智能健康发展的问题,纲要提出要构建与数字经济发展相适应的政策法规体系,例如在无人驾驶领域建设完善相关监管框架、法律法规和伦理审查规则。另一方面,纲要中一系列优化产业政策环境的措施,也将给人工智能提供肥沃的发展土壤,例如“在数字经济等领域制定实施一批国家级重点专项规划”为人工智能发展提供战略导向,“支持民营企业开展基础研究和科技创新、参与关键核心技术研发和国家重大科技项目攻关”将更加激发民营人工智能科技企业的创新活力。
纲要中人工智能2035年发展目标和“十四五”发展路线,为我国人工智能产业提出了目标和任务,也对我们相关支撑和服务工作提出了更高的要求。