首页
新闻资讯
产品与服务
产品与服务
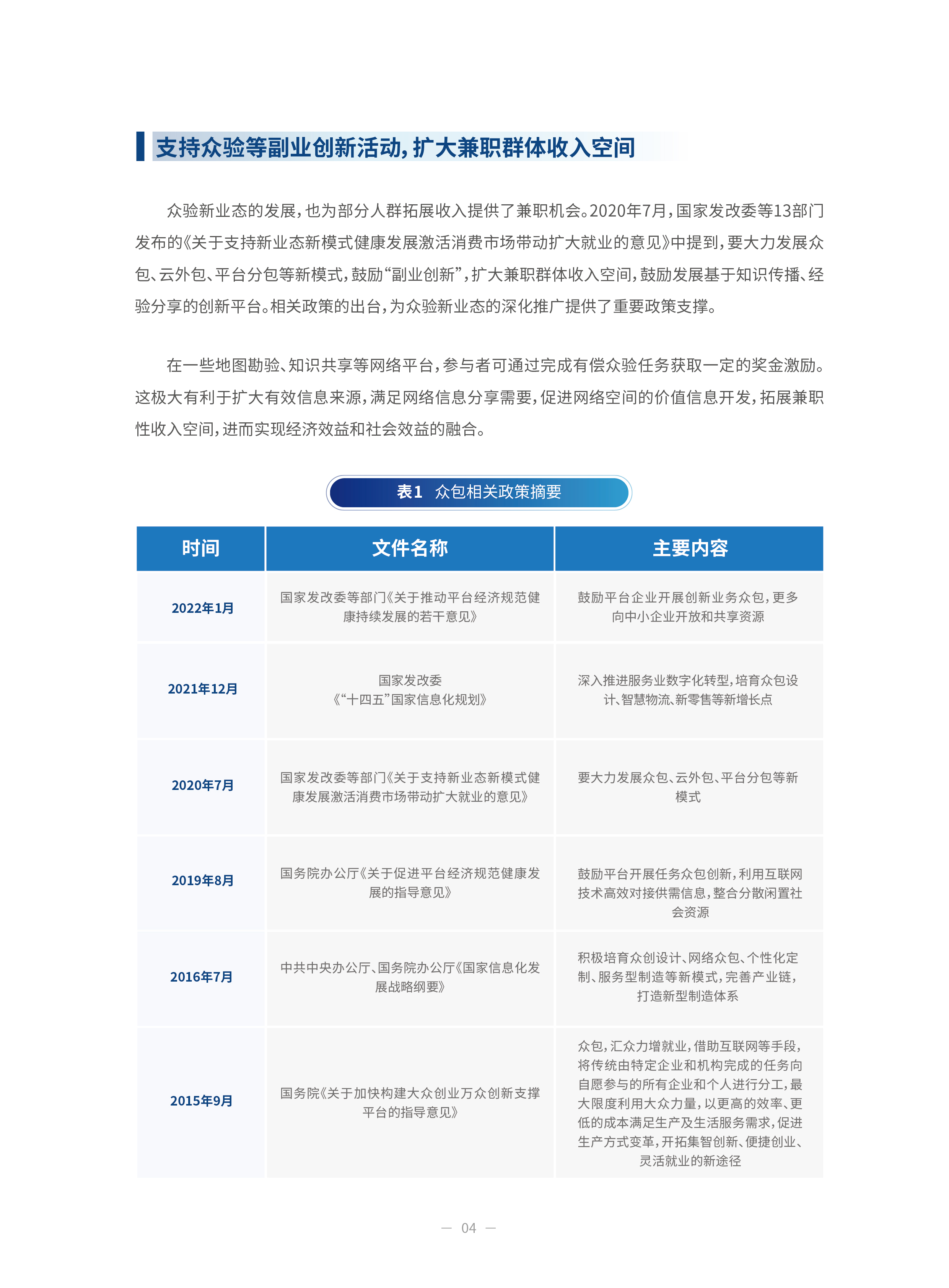
数据流通服务
数据集市
高质量数据交易服务
人民网语料社区
权威语料共建共享平台
数据资产化服务
数据确权
数据权属登记与认证服务
数据资产入表
数据资产合规入表服务
人民链·存证服务
权威可信数据存证服务
数据应用服务
可信数据空间
数据安全流通基础设施
政企通
智能化政策兑现平台
民意通
推进基层治理与监管效能双提升
产业招商·产业通
产业情报与智能决策平台
AI产品矩阵
主流价值驱动的AI智能生态
纪委监委大数据分析研判平台
纪检监察大数据智能研判平台
数据智库服务
理论探索
理论创新赋能数据要素体系建设
智库研究
数据洞察产业,研究引领决策
活动咨询
推动数据要素生态共建共赢
培训服务
前沿智库赋能专业提升
数据要素联合实验室
加入生态
关于我们
首页
新闻资讯
产品与服务
数据流通服务
数据集市
人民网语料社区
数据资产化服务
数据确权
数据资产入表
人民链·存证服务
数据应用服务
可信数据空间
政企通
民意通
产业招商·产业通
AI产品矩阵
纪委监委大数据分析研判平台
数据智库服务
理论探索
智库研究
活动咨询
培训服务
数据要素联合实验室
言必有数
加入生态
关于我们
首页 /
新闻资讯 /
企业动态 /
详情
人民数据研究院发布《众验新业态与民生福利研究报告》
发布时间:2022-03-18
来源:人民数据研究院
下载报告原文:
《众验新业态与民生福利研究报告》.pdf
编辑:薛姣
官方电话:
010-6536 7225
010-6536 7221
企业邮箱:
rmsj@peopledata.com.cn
点击填写业务需求
立即咨询