据中国信息通信研究院测算,从2012年至2019年,中国数字经济规模从11.2万亿元增长到35.8万亿元人民币,占GDP的比重从20.8%扩大到36.2%,扩大了3倍之多。在如此规模之下,全球数字经济全球竞争的下一条赛道在哪里?数字经济转型发展的新动能在哪里?如何立足已有优势,推动我国发展更先进的数字技术、更强大的计算能力和更高水平的数字产业?
日前,一份名为《赋能数字经济 拥抱算力时代》课题研究报告(下称“报告”)对以上问题给出了系统性的分析。
这份报告由瞭望智库联合莫干山研究院共同发起,于1月21日在京正式推出。《报告》由多个国家部委相关领导予以指导,并获得数字资产研究院、中国民生银行研究院、北京大学、华为技术有限公司的大力支持,旨在梳理数字经济发展新趋势,探究相关产业链各环节呈现的新特征,总结算力为经济社会带来的新变革,寻找政产学研用各界协作新模式。
中国数字经济图景
《报告》系统性的展现了中国数字经济发展的历史图景。
数字经济已经成为当前全球主要国家推动经济复苏关键举措,也是未来全球经济发展的制高点。谁能抓住数字经济的发展机遇,谁就能掌握国际发展新优势。
一直以来,我国高度重视数字经济的发展:
2017年,政府工作报告首次明确提出“促进数字经济加快长”;2019年,政府工作报告再次提及“数字经济”,明确着墨“壮大数字经济”;2020年,政府工作报告提出,要继续出台支持政策,“打造数字经济新优势”。
新冠肺炎疫情期间,顶层设计再次发力。2020年3月,国家发展改革委办公厅工业和信息化部办公厅印发《关于组织实施2020年新型基础设施建设工程(宽带网络和 5G 领域)的通知》,指出将重点支持虚拟企业专网、智能电网、车联网等7大领域的5G创新应用提升工程;4月,中共中央、国务院印发《关于构建更加完善的要素市场化配置体制机制的意见》,明确要素市场制度建设的方向及重点改革任务,并就扩大要素市场化配置范围、促进要素自主有序流动、加快要素价格市场化改革等作出部署。
在一系列顶层设计推动下,我国数字经济取得显著成效。
据中国信息通信研究院测算,从2012年至2019年,中国数字经济规模从11.2万亿元增长到35.8万亿元人民币,占GDP的比重从20.8%扩大到36.2%,并形成了显著的比较优势:
一、网民数量可观,市场体量庞大。截至2020年3月,中国网民规模达到9.04亿,互联网普及率达64.5%,为数字经济商业模式的投入试水及大规模商用创造了有利条件。
二、基础设施建设覆盖广,已建成全球最快捷的交通基础设施,通讯基站覆盖率排名全球第一,广泛使用的电子支付系统在全球商业交易支付领域形成显著优势。
三、大数据、云计算、人工智能、无人机等关键性数字领域技术实力亮眼,落地应用展开迅速。
四、龙头企业从合作共赢的产业生态出发,采用全球化、社会化的方式完成产品、服务的生产和提供,协同上下游企业形成合力效应。
五、政府秉持包容审慎态度,为数字经济营造张弛有度、健康持续的营商环境,积极推动数字化转型。
下一个赛道是“算力”
当前,数字经济开始进入新的发展阶段,应用场景更加丰富多元、产业需求更加复杂多样。数字经济全球竞争的下一条赛道在哪里?数字经济转型发展的新动能在哪里?如何立足已有优势,推动我国发展更先进的数字技术、更强大的计算能力和更高水平的数字产业?
这是摆在每个从业者面前的挑战和机遇。
《报告》将研究方向指向了算力。
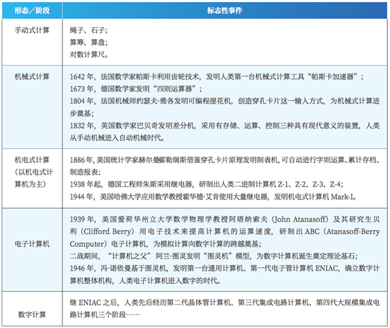
所谓算力,就是计算能力,算力的大小代表着对数字化信息处理能力的强弱。从原始社会的手动式计算到古代的机械式计算、近现代的电子计算,再到现在的数字计算,算力指代了人类对数据的处理能力,也集中代表了人类智慧的发展水平。目前,计算科学正在从传统的计算模拟和数字仿真走向基于高性能计算与科学大数据、深度学习深度融合的第四范式,算力也形成了计算速度、算法、大数据存储量、通讯能力、云计算服务能力等多个衡量指标,它通过人工智能、大数据、卫星网、光纤网、物联网、云平台、近地通信等一系列数字化软硬件基础设施,赋能各行各业的数字化转型升级,有专家认为:算力有望替代热力、电力,成为拉动数字经济向前发展的新动能、新引擎。

算力是数字时代的根本性支撑。数字经济时代,数据能力和算力需求处于循环增强的状态,数据量的不断增加要求算力的配套进化。“新摩尔定律”指出,每18个月,人类新增数据量是计算机有史以来数据量的总和。超大规模的数据量对算力的需求也达到了前所未有的高度和强度,没有算力,一切数字技术无从谈起。

算力正带领数字经济不断突破技术天花板。科技革命驱动算力不断突破发展天花板,内存技术、图计算、神经元计算、量子计算、拟态计算等新型计算技术的发展不断涌现,数字经济也因此迈向更高智能阶段。
算力是新兴产业融合发展的关键性节点。在国内,“新基建”浪潮奔涌而起,为数字经济带来新机遇、新挑战。“新基建”是基于信息技术和制造技术的深度融合,是基于电子信息产业和垂直行业的跨界融合,它既辐射社会公共领域,也涵盖行业和企业商用层面,本质上是“产业数字化”和“数字产业化”。从这个角度出发,“新基建”推动下,未来数字经济的应用场景必将更加丰富多元且复杂多样,亟需新技术予以支撑;计算作为整个数字经济链条和体系的关键支撑,也必须适应新需求、新场景的变化,持续升级优化。
算力成为影响国家综合实力和国际话语权的关键要素。国与国的核心竞争力聚焦于以计算速度、计算方法、通信能力、存储能力为代表的算力,未来谁掌握先进的算力,谁就掌握了发展的主动权。
但与世界上计算产业成熟、算力水平领先的国家相比,现阶段我国算力产业缺乏整体布局,区域间供需结构性矛盾突出,算力基础设施建设薄弱,平台用户间算力资源衔接较难,自主创新人才储备不足,算力产业整体大而不强,模式粗放仍是我国以算力驱动数字经济发展的主要态势。
“算力时代”已经到来。立足当下,放眼长远,针对当前面临的各种机遇、问题与需求,我国应加快统筹各相关部门明确计算产业发展战略,加紧布局算力产业发展新思路,促进新计算技术传播和应用,为数字经济的长远发展保障高质量、可持续的算力供给,努力形成国际发展新优势。