开学时间公布:您的孩子准备好了吗?要注意这些问题!
发布时间:2020-08-10
来源:北京日报
北京开学时间定了!北京,高、中、小、幼全日制学校、幼儿园及线下培训机构开学、开课时间都定了!
北京实行错峰开学,并对开学时间给出了明确的时间安排。
日前,北京市新冠肺炎疫情防控工作领导小组办公室下发《关于做好全市各级各类学校2020-2021学年 秋季学期开学工作的通知》,市委教育工委、市教委高度重视,即刻根据相关时间安排进行秋季开学工作部署,并要求各区、各级各类学校按照时间安排做好秋季开学准备。

资料图 新华社 卢汉欣 摄
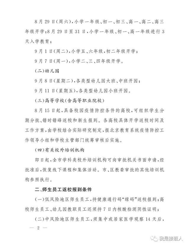
8月29日(周六),小学一年级、初一、初三、高一、高二、高三年级开学;
8月29日至31日,小学一年级、初一、高一年级进行3天入学教育;
8月15日起,具备校园疫情防控条件的高校,可组织学生分期分批、错时错峰返校和新生报到。各高校具体开学返校时间及工作方案,由学校结合实际研究制定,报北京教育系统疫情防控工作领导小组和学校主管部门统筹审核后实施。
即日起,全市学科类校外培训机构可向审批机关书面申请,经批准后,恢复线下课程和集体活动。市、区教委审批的其他培训机构参照执行。
下一步,市委教育工委、市教委将根据通知要求,进一步细化形成各级各类学校返校开学工作方案和防疫要求,并向社会发布,及时通知师生家长做好相应准备,确保秋季学期开学平稳顺利。
得知此消息后,家长们喜大普奔,“激动到眼泪要留下来”。



(责编:梅亚川)